脑部炎症是阿尔茨海默病、缺血性中风、脑肿瘤等多种神经疾病的关键病理靶点。不过脑部疾病治疗长期困在「两难」困境:开颅手术风险高、无创刺激精度差。而麻省理工最近发布的研究结果,直接打破这一僵局 —— 无需开颅,「打一针」就能让电子器件精准定植脑部病灶,实现靶向神经调节!
这项研究发表在顶刊 Nature Biotechnology (影响因子 41.7),研究人员研发出一套名为-循环电子学(Circulatronics)的生物「快递」系统。

图 1 Circulatronics 概念图
黑科技「Circulatronics」技术究竟是什么?
Circulatronics(循环电子学)是 MIT 团队研发的无创脑植入技术,核心是将「亚细胞尺寸无线电子器件(SWEDs)」与免疫细胞(如单核细胞)通过化学方法共价连接,形成细胞 - 电子复合物(hybrids)。
这些复合物经静脉注射进入体内后,会借助免疫细胞天然的炎症靶向性和血脑屏障穿越能力,自主导航至脑部炎症病灶并完成「定植」,再通过体外近红外光无线激活电子器件,实现对病灶的精准神经调节,全程无需开颅或介入手术。

图 2 Circulatronics 的核心原理
打个比方更好理解一些,这套系统的两大巧思很精妙:
一是「快递包裹」—— 直径仅 10 微米的微型无线电子设备,像迷你太阳能板,靠近红外光供能,能在血管里自由穿梭直达脑部;二是「快递员」—— 单核细胞,它像身体里的巡逻兵,循着炎症信号穿过血脑屏障,精准送「包裹」到病灶。
本研究以 Balb/C 小鼠为实验对象,研究团队通过立体定向注射脂多糖(LPS),在小鼠丘脑腹外侧核(VL)构建脑部炎症靶点,以此模拟阿尔茨海默病等人类神经疾病的炎症病理状态。
实验共选用 18 只小鼠,先分为两组:一组静脉注射细胞 - 电子复合物,另一组仅注射单核细胞;72 小时后进一步分为 4 组 —— 复合物 + 光激活、复合物 + 无光激活、单核细胞 + 光激活、单核细胞 + 无光激活,通过多组对照精准验证技术特异性。研究结果如下:
01 靶向精准,可直击病灶
靶向定植效率是判断复合物能否精准抵达脑部炎症区域的关键,直接影响治疗针对性。细胞 - 电子复合物经静脉注射后,可特异性定植于小鼠脑部炎症部位,每只小鼠脑部约植入 14029±4154 个器件,对照组无有效定植,靶向准确率达 82.0%±5.0%(P<0.0001)。这为临床实现病灶精准干预提供了可能,避免对健康脑组织造成不必要影响。
02 动物实验中,疗效明确
神经调节效果是衡量器件能否有效调控神经元活动的核心,也是疾病治疗的关键。近红外光激活后,靶点区域 c-Fos 阳性细胞数为 317.8±80.96 个 /mm²,显著高于各对照组(P<0.01),刺激精度达 30μm,仅激活病灶周围神经元,避免非特异性干扰。该结果证实技术可实现精准神经调节,为炎症相关脑部疾病提供了无创高效的干预手段。

图 3-Figure 4 :无创靶向脑部刺激效果:可精准调节神经元活动,且效果具有特异性。
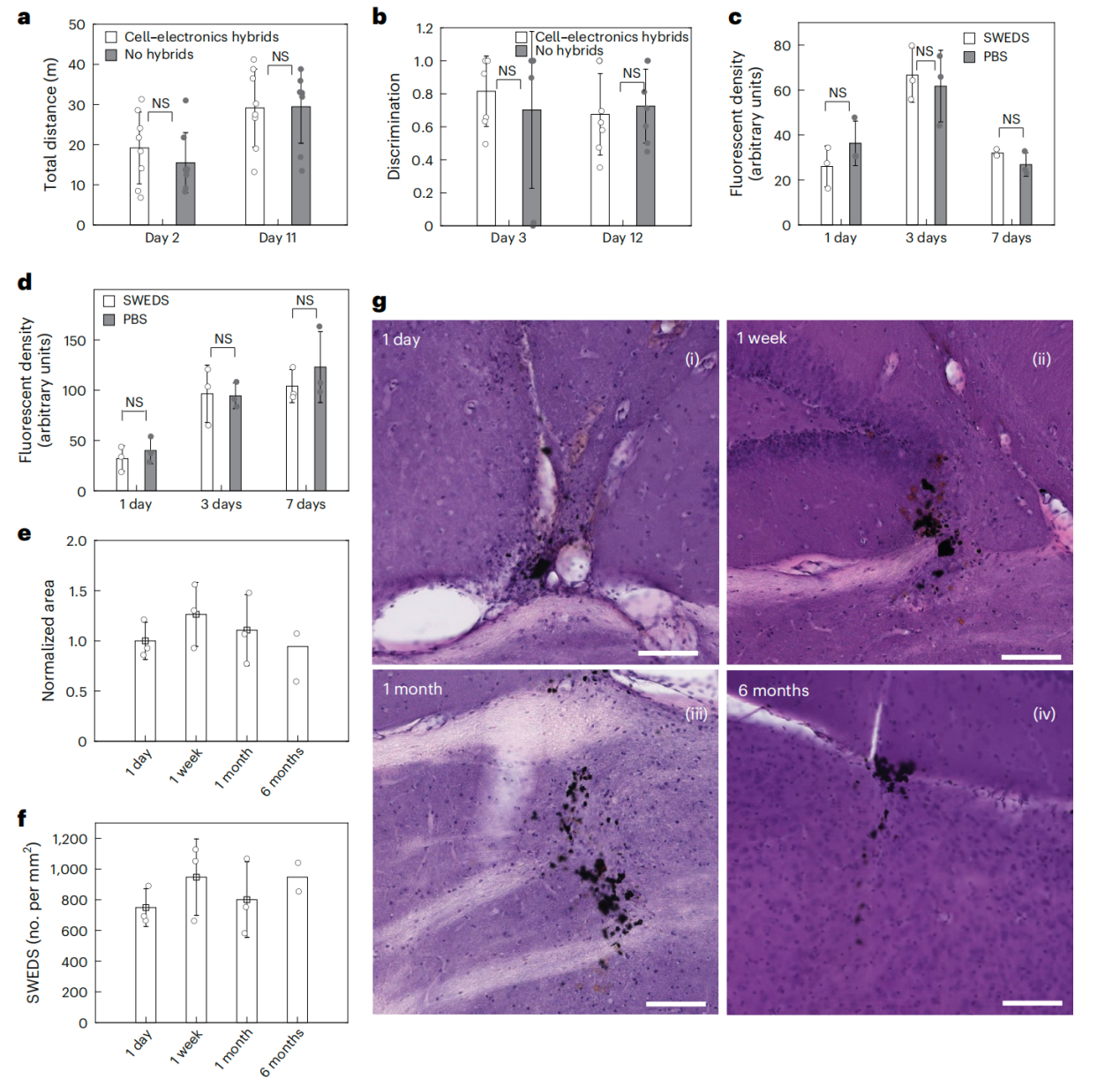
03 安全方面,生物相容性 OK
生物相容性是技术进入临床的重要前提,直接关系治疗安全性。实验小鼠短期血常规、生化指标无异常,运动和认知功能与对照组无显著差异;长期脑部无病理损伤,小胶质细胞和星形胶质细胞激活水平与对照组无统计学差异。良好的生物相容性降低了临床应用风险,为后续人体试验奠定基础。
04 能被清除,规避长期留存隐患
体内清除效率反映复合物能否安全代谢,避免长期留存引发不良影响。细胞-电子复合物在体内 10 天内可通过代谢清除,主要器官无残留,且清除后小鼠生理指标正常。这一特性无需二次手术取出,提升了治疗便利性与安全性,为临床推广创造有利条件。

图 4-Figure 5 :评估技术的安全性,包括短期 / 长期生物相容性及体内代谢清除能力
这一研究成果不仅规避了传统开颅手术的高风险,还解决了无创刺激的精度难题,为阿尔茨海默病、脑肿瘤等多种顽疾提供了全新治疗思路。未来,随着技术在植入效率、功能拓展等方面的持续优化,以及大动物实验和临床试验的推进,有望让「打一针治脑疾」从实验室走向临床,为阿尔茨海默病、脑肿瘤等多种顽疾提供了全新治疗思路。
除了麻省理工这项突破性研究外,全球科研界在注射式脑疾治疗领域还有多项重要进展,针对痴呆、脑肿瘤等不同病症的创新疗法陆续涌现,为临床治疗提供了更多可能。
打针治疗痴呆,清除近 50% 大脑「垃圾」
四川大学华西医院联合加泰罗尼亚生物工程研究所的研究团队,在 Nature 子刊 Signal Transduction and Targeted Therapy 上发布了一项令人眼前一亮的研究。
他们提出全新纳米治疗策略,研发的 A₄₀-POs 纳米技术可精准调控血脑屏障运输通道,从病因根源入手干预阿尔茨海默病。给阿尔茨海默病模型小鼠注射后,2 小时内脑内致病 Aβ 蛋白清除率接近 50%,更能修复大脑「清洁系统」,让小鼠记忆改善效果持续半年,彻底打破传统疗法「治标不治本」的局限,为该病治疗开辟了「调机治本」的新路径。

图 5 研究截图
注射病毒,治疗致命脑肿瘤
除了治疗痴呆,脑肿瘤也将有一针解决的方案了。俄勒冈健康与科学大学、圣路易斯华盛顿大学的研究人员在 Cell 子刊 Cell Reports Medicine 上发表了题为:Intracranial injection of genetically modified, mosquito non-transmissible Zika virus: Safety in primates and ramifications for brain tumor therapy 的研究论文。这项研究还登上了 Cell Press 头条。
团队研发出基因改造寨卡病毒 Δ10 3′-UTR ZIKV。它可特异性靶向杀灭胶质母细胞瘤干细胞(肿瘤复发关键),且不感染成人正常脑组织。恒河猴颅内注射实验证实其安全无明显不良反应,14 天内病毒无传染性,为这一致命脑肿瘤的临床治疗开辟新路径。

图 6 研究截图
不论是麻省理工的循环电子学技术、还是华西团队的纳米治疗策略等,微创精准的疗法,正在突破脑疾治疗瓶颈。
它们无需开颅,能穿透血脑屏障精准作用病灶,为痴呆、脑肿瘤等顽疾开辟全新治疗方向,推动临床治疗向微创精准大步迈进。期待这些创新技术早日完成临床试验,从实验室走进病房,为全球脑部疾病患者带来新的治疗希望。
【重要声明】以上内容仅用于知识科普,知识产权等所有权利归属于原作者,若有侵权,请联系esustain@163.com删除。
参考资料:
1.Yadav S, Lee RX, Kajale SN, Joy B, Saha M, Patel P, Bull L, Cao S, Mitragotri S, Bono D, Sarkar D. A nonsurgical brain implant enabled through a cell-electronics hybrid for focal neuromodulation. Nat Biotechnol. 2025 Nov 5.2.Chen J, Xiang P, Duro-Castano A, Cai H, Guo B, Liu X, Yu Y, Lui S, Luo K, Ke B, Ruiz-Pérez L, Gong Q, Tian X, Battaglia G. Rapid amyloid-β clearance and cognitive recovery through multivalent modulation of blood-brain barrier transport. Signal Transduct Target Ther. 2025 Oct 7;10(1):331.3.Hirsch AJ, de Andrade Costa A, German C, Parkins CJ, Smith JL, Russler-Germain E, Kesarwani A, Li Y, Carlson VC, Carlson T, McBride JL, Srinivasan S, Lewis AD, Xie X, Shi PY, Diamond MS, Chheda MG. Intracranial injection of genetically modified, mosquito non-transmissible Zika virus: Safety in primates and ramifications for brain tumor therapy. Cell Rep Med. 2025 Dec 16;6(12):102509.