01 从血流读数出发理解皮肤血管老化
皮肤浅表毛细血管丛位于表皮下方,结构边界清楚,血流状态也可以在活体条件下直接观察。随着年龄增长,浅表毛细血管网络会逐渐稀疏,局部灌注稳定性下降,部分毛细血管段出现红细胞停滞甚至持续阻断。传统解释常集中在内皮细胞功能衰退或全身炎症改变,但这些解释难以回答一个更具体的问题:在毛细血管仍然存在的情况下,为什么血流更容易在局部失稳,以及这种失稳是否与血管周围的常驻免疫细胞变化有关。本文围绕毛细血管相关巨噬细胞(CAMs)展开,提出并验证了一个可追踪的过程:在皮肤上真皮的特定生态位中,CAMs随年龄发生选择性减少,其减少幅度超过毛细血管数量本身的下降,由此出现“巨噬细胞覆盖不足”的毛细血管段,这些区域更易发生血流阻断且修复能力下降,从而推动毛细血管老化的功能表型。
02 以同一血管网络的长期回访建立因果链条
研究采用活体双光子显微成像,对同一只小鼠的同一片皮肤区域进行跨周、跨月的重复回访,连续追踪浅表毛细血管丛与周围巨噬细胞的空间关系与动态变化。为获得血流功能读数,作者利用三次谐波信号对红细胞运动进行无标记可视化,从而把毛细血管段的通畅状态、阻断发生与再灌注过程转化为可量化指标。在此基础上,研究通过局部激光诱导毛细血管血栓建立急性损伤模型,并结合局部巨噬细胞消融、条件基因操控以及局部生长因子补充等手段,比较不同干预条件下的再灌注轨迹与长期血管稳定性。由于实验在同一成像平台与同一读数体系下完成,能够在空间与时间两个维度上将结构变化与功能后果对应起来,并进一步推进到机制验证。
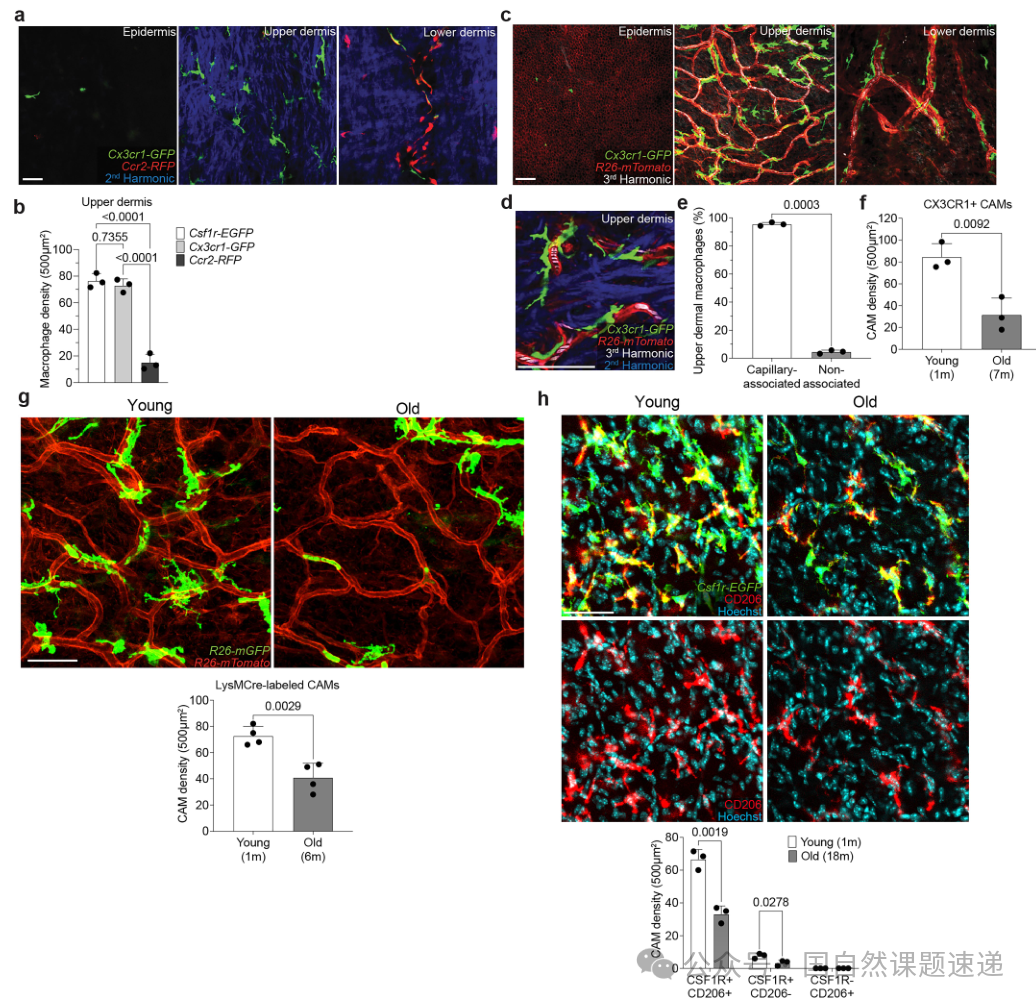
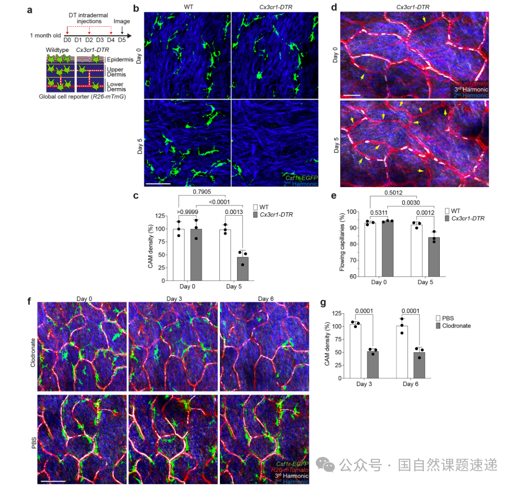
发现一:上真皮CAMs随年龄下降并与毛细血管血流受损相伴
作者首先对不同年龄阶段的小鼠皮肤进行分层观察,区分表皮、上真皮与下真皮的巨噬细胞分布,结果显示上真皮巨噬细胞密度下降更为显著。随后以三次谐波信号追踪红细胞流动,研究发现浅表毛细血管段的通畅程度与其邻近是否存在CAM覆盖存在一致性差异:在缺乏CAM贴邻的毛细血管段,更容易观察到红细胞停滞或阻断。该结果把“细胞数量变化”与“血流功能变化”放在同一空间框架内进行比较,使“覆盖不足”成为一个可以被量化与检验的变量。进一步在人类皮肤样本中,研究者同样观察到老龄皮肤上真皮巨噬细胞密度与毛细血管密度下降,并伴随巨噬细胞与内皮细胞比例关系的改变,提示该现象具有跨物种一致性。

图1 随年龄增长的生态位特异性巨噬细胞丢失与皮肤毛细血管血流受损相关
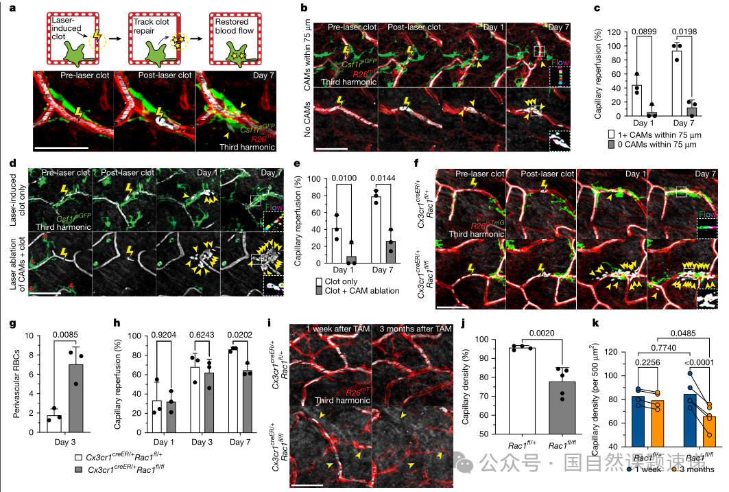
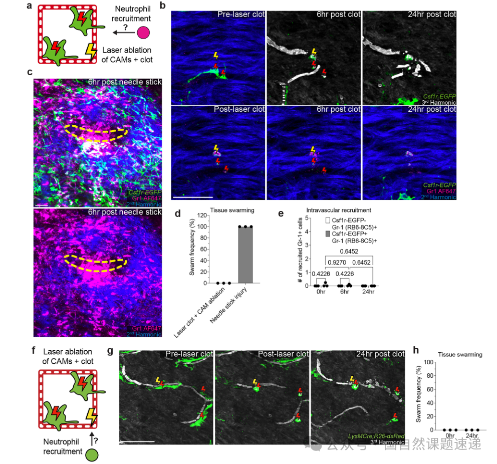
发现二:CAMs通过清除血管外红细胞残骸参与再灌注修复
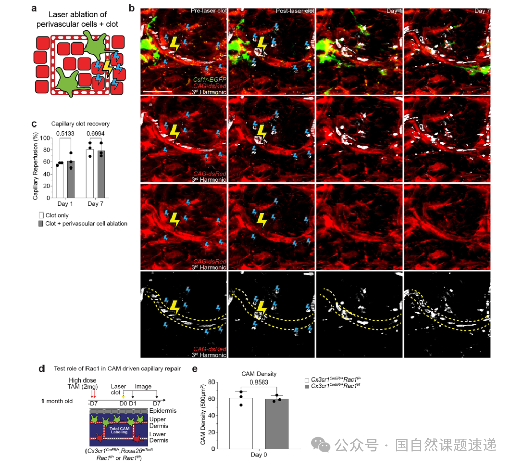
为确定CAMs在修复中的功能角色,作者在单根毛细血管段建立激光诱导血栓模型,并以长期回访方式记录再灌注发生与否及其时间进程。在该模型中,研究先对局部CAM进行消融,再在相同位置诱导血栓,结果显示再灌注显著受损,部分毛细血管段长期无法恢复稳定血流。为排除非特异性效应,研究对周围非巨噬细胞进行相似处理并未产生同等的修复缺陷,同时在该模型条件下也未见典型的中性粒细胞集群反应,从而将修复差异指向CAM本身。机制层面,连续成像提示血栓与血管壁事件后局部出现血管外红细胞碎片与残骸,CAM会对这些结构进行包裹与吞噬。随后作者在CAM中进行Rac1条件性缺失,以削弱吞噬能力而尽量避免仅由细胞数量变化带来的解释偏差。结果表明,即便CAM数量未显著减少,残骸清除与再灌注仍明显下降,且长期追踪可见毛细血管修剪加快,说明吞噬清除过程与血管通畅恢复具有直接关联。

图2 毛细血管相关巨噬细胞清除血管损伤并在衰老过程中维持皮肤毛细血管所必需
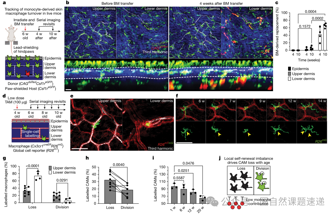
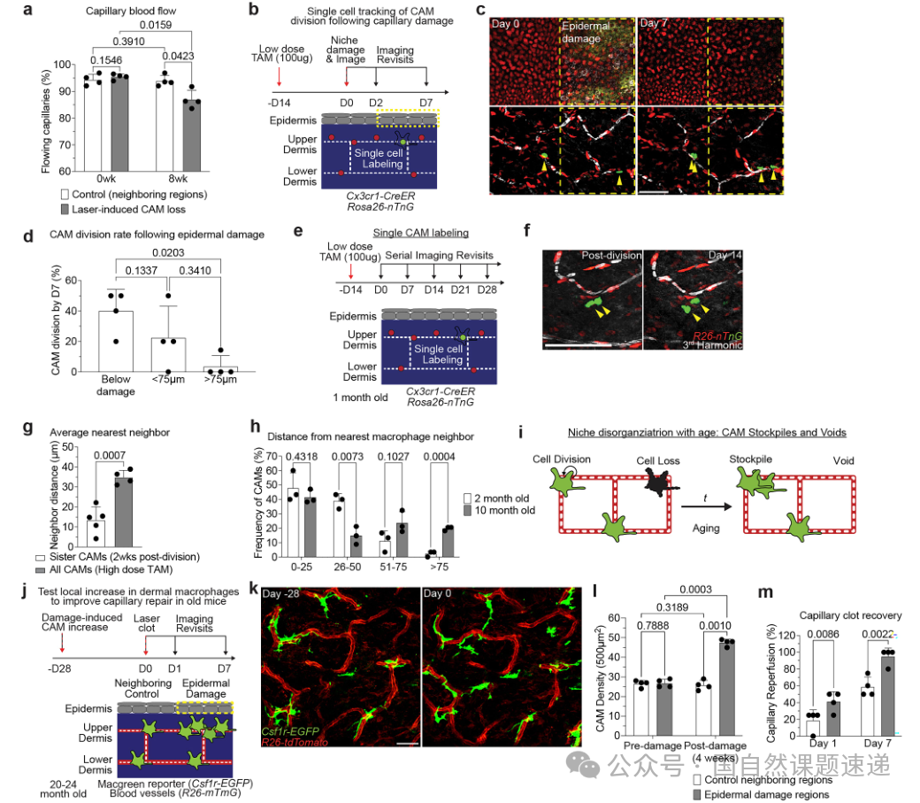
发现三:缺失不会自动触发补位更新,生态位空缺随时间累积
研究进一步追问为什么CAM减少后难以恢复。通过骨髓嵌合等来源追踪,作者发现上真皮巨噬细胞的骨髓来源贡献比例很低,提示上真皮CAM主要依赖局部自我增殖维持,而并非持续由外周单核细胞补充。基于这一背景,作者系统观察CAM减少后是否会出现快速补位。无论是局部消融造成的缺失,还是遗传方式引导的减少,或是谱系追踪下的自然丢失,研究均显示单纯“数量减少”本身并不足以引发迅速的补位更新,部分毛细血管段可在较长时间内处于覆盖不足状态。与此同时,作者还提出并验证了空间限制因素:CAM对损伤诱导的反应具有空间作用范围,邻近区域的巨噬细胞更可能参与补位与修复。年轻皮肤中CAM密度较高,覆盖区域之间存在较多重叠,因此毛细血管段较少处于完全缺乏覆盖的状态;随着年龄增长,密度下降导致覆盖间隙扩大,越来越多毛细血管段落入空缺区域,从而更易发生血流失稳并在损伤后难以恢复。该发现说明更新机制对“损伤信号与生长支持”的依赖大于对“空位本身”的感知,空缺因此能够在时间尺度上逐渐积累并转化为可观测的功能障碍。

图3 真皮巨噬细胞采用生态位特异性的自我更新策略,导致随年龄出现选择性CAM丢失

图4 缺乏局部组织损伤的巨噬细胞丢失不足以促进CAM更新
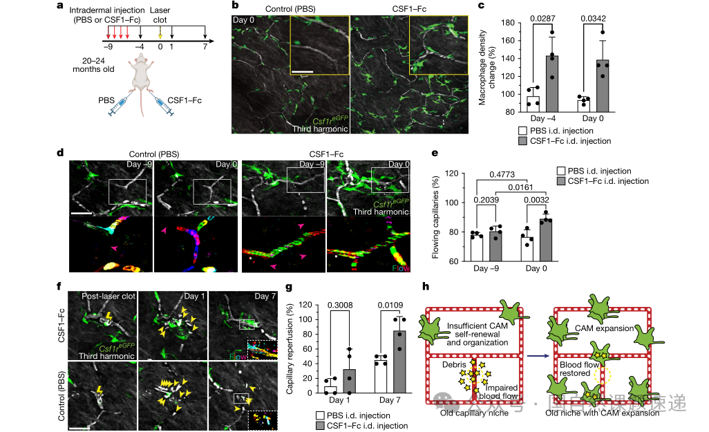
03 干预验证:局部增强CSF1信号可改善老龄皮肤的再灌注与灌注稳定性
在明确“覆盖不足”与“补位不充分”的背景后,研究使用CSF1-Fc进行皮内局部给药,以增强巨噬细胞生态位的生长支持。处理后,老龄小鼠皮肤局部CAM密度上升,浅表毛细血管的血流稳定性改善,激光诱导血栓后的再灌注能力也得到恢复。该结果在功能层面支持了前述机制链条,并提示通过局部调节巨噬细胞维持信号可以改善与年龄相关的毛细血管功能下降。作者还讨论了皮肤成纤维细胞可能为CSF1的重要来源,成纤维细胞数量随年龄下降可能削弱局部生长支持,从而促成CAM减少与生态位失衡,这为进一步追溯上游驱动因素提供了方向。

图5 老龄小鼠中局部CAM补充足以恢复毛细血管修复与组织灌注
04 从血管本体扩展到血管生态位的维护系统
本文通过长期活体回访成像,将毛细血管段的血流读数与血管周常驻巨噬细胞覆盖状态直接对应,并在同一模型中完成局部消融、吞噬功能缺失与生长因子补充等多层次验证,形成从现象到机制再到干预的闭环。其启示在于,皮肤毛细血管老化不仅表现为血管数量变化,更体现为生态位维护能力下降所导致的功能脆弱性增加。尤其在上真皮这一特定生态位中,CAM的选择性丢失与补位不足,使得毛细血管段更易发生阻断并在损伤后难以再灌注。局部CSF1信号补充能够提升CAM覆盖并改善灌注与修复,为理解皮肤血管老化提供了可操作的干预线索,也提示未来对组织衰老的研究与治疗可以更重视生态位细胞的维持与更新规则。
扩展数据

扩展数据图1 上真皮巨噬细胞与毛细血管紧密相关,且其密度随年龄增长而下降

扩展数据图2 基于红细胞产生的三次谐波效应,实现毛细血管血流的无标记活体可视化

扩展数据图3 小鼠与人类中毛细血管血流及其相关巨噬细胞丢失的变化

扩展数据图4 急性巨噬细胞清除后皮肤毛细血管血流受损

扩展数据图5 恢复毛细血管血流需要局部招募毛细血管相关巨噬细胞

扩展数据图6 激光诱导的急性毛细血管血栓形成与修复模型

扩展数据图7 激光诱导血栓与CAM消融不会引发中性粒细胞群集反应

扩展数据图8 非巨噬细胞血管周细胞消融后血栓修复不受影响,且吞噬功能缺陷小鼠中CAM密度保持稳定

扩展数据图9 通过局部表皮损伤可部分恢复CAM丢失与空间紊乱,从而改善老龄小鼠毛细血管修复

扩展数据图10 皮内CSF1治疗可在老龄小鼠中局部扩增CAM群体
【重要声明】以上内容仅用于知识科普,知识产权等所有权利归属于原作者,若有侵权,请联系esustain@163.com删除。