首页
关于我们
资讯中心
研究动态
企业新闻
健康专栏
食品安全
健康常识
专业文献
首页
关于我们
资讯中心
研究动态
企业新闻
健康专栏
食品安全
健康常识
专业文献
首页
/
资讯中心
/
研究动态
/
全部
研究动态
企业新闻
研究动态
颠覆中风治疗!首创免疫细胞快递疗法,中风治疗效率提升15倍
清华大学团队探索了血脑屏障的高效穿透与药物递送方法,为中枢神经系统疾病治疗开辟全新路径。
发布时间:2026-01-16
热度:186人气
研究动态
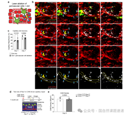
Nature:最新研究揭示皮肤衰老的真正起点
本文围绕毛细血管相关巨噬细胞(CAMs)展开,提出并验证了一个可追踪的过程:在皮肤上真皮的特定生态位中,CAMs随年龄发生选择性减少,其减少幅度超过毛细血管数量本身的下降,由此出现“巨噬细胞覆盖不足”的毛细血管段,这些区域更易发生血流阻断且修复能力下降,从而推动毛细血管老化的功能表型。
发布时间:2026-01-09
热度:162人气
研究动态
亚洲人的精准医学,终于来了
为什么“精准医学”在亚洲人身上并不精准?过去十多年,精准医学的核心逻辑是:用大规模人群数据,拆解疾病的个体差异。问题在于——这些“大规模人群”,90% 以上来自欧洲血统。结果就是:同样的基因风险评分、饮食评分、肥胖阈值,在亚洲人身上“水土不服”。
发布时间:2025-12-30
热度:76人气
研究动态
微软用 AI 构建“虚拟免疫人群”
当一篇论文同时满足三个条件—登上 Cell、作者来自微软、提出“虚拟免疫人群”这一概念,它已经不只是一项技术工作,而是一条值得被认真解读的信号。 这篇 Cell 论文真正重要的,不是“AI 又预测了什么”,而是肿瘤免疫研究拥有了“人群级”的研究对象。 问题从一开始就不是“模型不够好”肿瘤免疫微环境(Tumor Immune Microenvironment, TIME)被认为是
发布时间:2025-12-16
热度:128人气
研究动态
肿瘤细胞竟将毒性氨转化为“免疫燃料”
肿瘤细胞竟将毒性氨转化为“免疫燃料”!最新研究发现,肿瘤微环境中的氨(NH₃)并非单纯代谢废物,而是被调节性T细胞(Tregs)高效利用的“隐形武器”——肿瘤细胞通过释放氨毒害效应免疫细胞,而Tregs却借机激活代谢重编程,将氨转化为免疫抑制能量!江苏省人民医院的研究团队通过空间多组学、单细胞测序等多维度分析,首次揭示这种“氨-Treg代谢适应”机制是肿瘤逃避免疫攻击的核心策略
发布时间:2025-11-03
热度:74人气
研究动态
肠道微生物的降糖密码被破解
研究团队通过临床队列关联、动物模型验证、结构生物学解析和微生物溯源,揭示了Trp-CA-MRGPRE-GLP-1新代谢调控通路,为2型糖尿病治疗提供新靶点!
发布时间:2025-05-29
热度:87人气
研究动态
研究发现:和实际年龄相比,面部年龄看上去越老,认知功能障碍及痴呆的风险越高
复旦大学公共卫生学院高翔教授和孙亮研究员联合中国科学院上海营养与健康研究所林旭教授在Alzheimer’s Research & Therapy发表了题为“Facial aging, cognitive impairment, and dementia risk”的研究成果。 该研究使用了来自“英国生物银行”(UK
发布时间:2024-11-06
热度:129人气
研究动态
年纪大了,伤口好得慢?身体里的“再生系统”老化了
你是否想过,划伤的皮肤如何愈合?脱发后为何能长出新发?这些生命中的日常奇迹,究竟是谁在背后精准指挥?一项发表在《Cell》的综述揭示:这离不开我们体内两支“特种部队”的精密协作——负责修复的干细胞,和负责发布指令的免疫细胞。它们之间持续不断的信号对话,构成了维持健康、修复损伤乃至影响衰老进程的核心指挥系统。
发布时间:2018-11-01
热度:96人气
研究动态
23
首页
上一页
1
2
尾页
探寻健康本质
研究动态
健康专栏